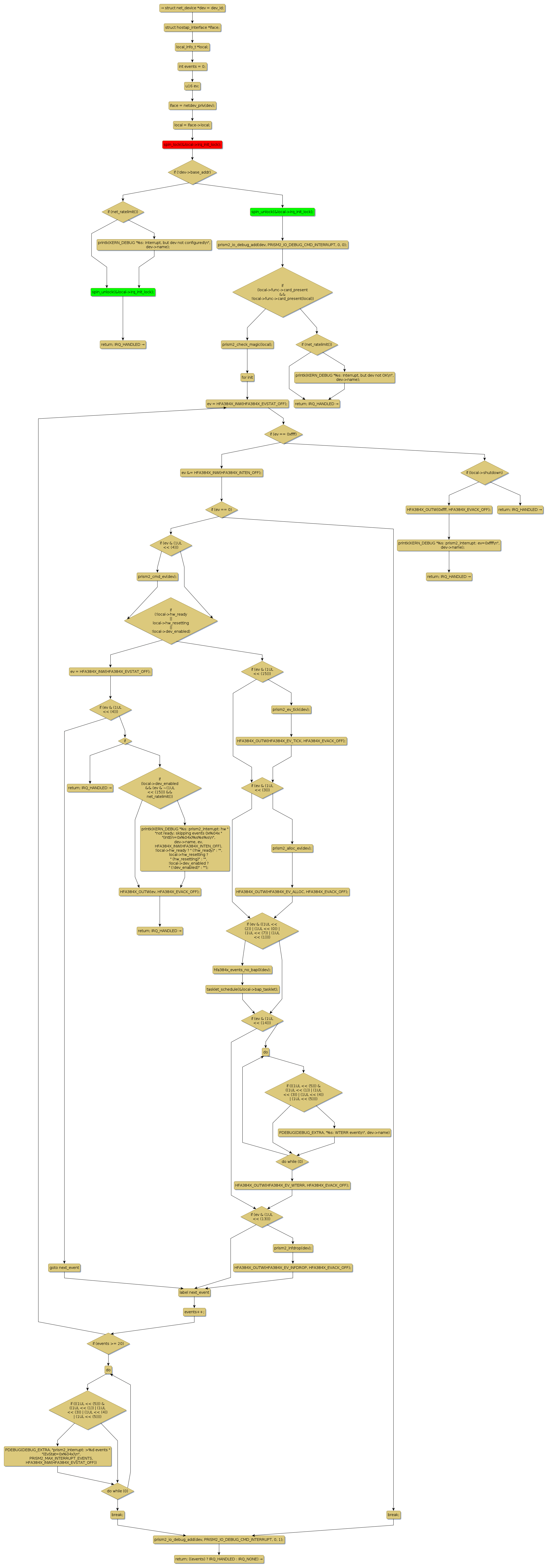
Instance Verification Kit (IVK)

spin lock @ [72747+33+/linux-3.19-rc1/drivers/net/wireless/hostap/hostap_hw.c]
Instance Signature: irq_init_lock

The Matching Pair Graph:


Function Name
Control Flow Graph (CFG)
Events Flow Graph (EFG)
Source Correspondence
prism2_interrupt [72473+16+/linux-3.19-rc1/drivers/net/wireless/hostap/hostap_hw.c]